?
花满楼全国信息论坛,风楼阁全国信息2025登录入口,51龙凤茶楼论坛网网址,栖凤阁茶楼信息网2025全国小姐
中国特许经营第一网——携您一起走进特许领域
设为首页
|
加入收藏
网站首页
培训认证
新闻资讯
特许经营文库
特许经营宝典
特许资源平台
服务与支持
精品项目
国内新闻
??|?
媒体专访
??|??
特许打假
基础知识
??|??
知识纠错
??|??
第一博客
??|??
手册模板
??|??
特许经营书库
??|??
特许经营法规
??|??
在线问答
品牌定位
??|??
企业文化
??|??
特许加盟
??|??
特许营建
??|??
特许培训
??|??
特许督导
??|??
特许物流
??|??
人力管理
??|??
查看更多
特许媒体
??|??
特许协会
??|??
特许展会
??|??
投资融资
??|??
更多资源
顾问咨询
??|??
企业内训
??|??
企业策划
??|??
公开培训
??|??
手册编制
??|??
大师推荐
??|?
查看更多
已通过审核成功加入同学会企业:247家!
恭喜同学会第247家会员企业:绿之韵生物工程集团有限公司加入!
??
主页
>
新闻资讯
>
国内新闻
>
中国顶级独家第1912季:中国特许&连锁特训营
时间:[2019-12-23]????来 源:未知???? 作 者:特许经营第一网??点击:
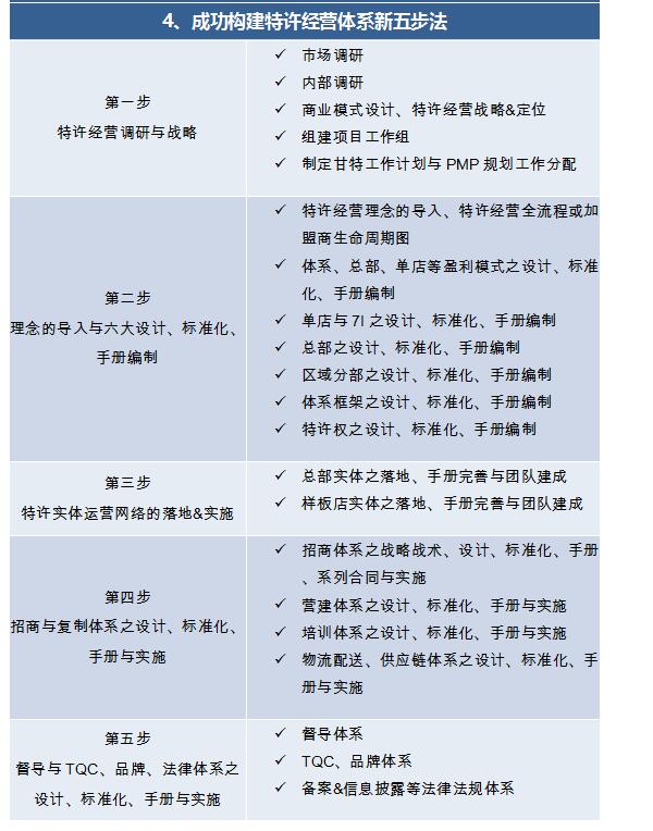
中国顶级独家第1912季:中国特许经营特训营
上一篇:
创业,与
学历
无关,与经验无关,与你的梦想有关开始
下一篇:
中国顶级独家第1910季特许&连锁特训营顺利召开
中国零售便利店大变局:
第202104季:全新中国特许
202012季中国特许经营&a
李维华即将面世的5本著
维华商创之中国202007季特
李维华受中国经营报采访
昵 ????称:
您的评论
李维华受邀参加石家庄商务局主办
2021年8月7日下午14:30-17:00,李维华受石家庄市商务局之邀,参加由商务局主办、30余位石家庄本地商贸连锁企业董事长、总经理们参加的座谈会。 会议首先由商务局常局长介绍了石家庄...
[详细]
36524公益创业帮扶大行动即“百家熟
36524 便利店推出100家熟店让你当老板建设银行河北分行普惠金融解决后顾之忧 36524便利店开展公益创业帮扶大行动,15项终生服务,让创业者轻松当老板 8月6日上午9点,在36524的1500家店...
[详细]
李维华受邀参加石家庄商务局主办
36524公益创业帮扶大行动即“百家熟
推荐内容
李维华受邀参加石家庄商务局主办
36524公益创业帮扶大行动即“百家熟
中国零售便利店大变局:河北365集
李维华应邀为365集团培训特许经营
【重磅】终于,李维华新书上市后
李维华应邀在福建连锁经营大会上
休闲零食:“小高栗子”和维华商
李维华与政信投资集团、国信同源
李维华应邀为湖北商务部门培训特
热点内容
中国特许经营第一同学会
“特许经营企业百家走访
特许经营总裁特训营 马年
中国顶级独家第八季:中
中国顶级独家第七季:中
7月18—19日特许经营总裁班
石家庄峰会--中国特许经营
“中国特许经营第一同学
中国零售便利店大变局:
?
关于我们
|
特许专家
|
中国特许经营第一同学会
|
全国分会
|
特许经营企业百家行
|
已服务客户
|
创业加盟
|
精品案例
|
联系方式
|
版权声明
特许加盟
连锁加盟
开店选址技巧
Copyright ?2005-2015 特许经营第一网版权所有 地址:北京市丰台区南三环西路16号搜宝商务中心2号楼
电子邮箱:liweihua169@126.com
京ICP备18047479号-1